Programowanie mikrokontrolerów
mikrokontrolery24.pl
USBasp
Wstęp
Moim zdaniem programator USBasp jest najlepszym programatorem jeśli chodzi o stosunek jakości do ceny. Nie posiada on niestety żadnych dodatkowych funkcji poza możliwością zaprogramowania mikroprocesora mikrokontrolera za to kosztuje on tylko około 20 zł na allegro a może być jeszcze tańszy jeśli pokusimy się o złożenie go we własnym zakresie na zaprojektowanej przez siebie płytce. Ja wybrałem tą ostatnią drogę. Wykonałem projekt płytki zakupiłem potrzebne części i zmontowałem programator we własnym zakresie. Jedynym problemem przy własnoręcznie wykonanym programatorze jest konieczność zaprogramowania mikroprocesora mikrokontrolera atmega8 który jest sercem programatora. Moim zdaniem w tej chwili składanie takiego programatora mija się z celem skoro zakup gotowego na allegro nie jest wygórowanym kosztem.
Budowa programatora
Poniżej przedstawiono złożoną gotową do pracy płytkę programatora USBasp
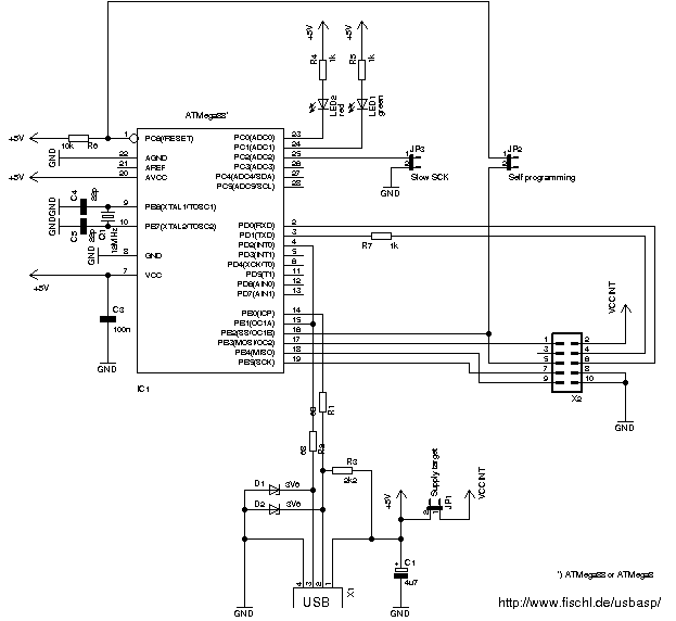
Programator USBasp zbudowany jest w oparciu o mikroprocesor mikrokontroler ATmega8 który zawiaduje pracą całego programatora komunikując się z komuterem i układem programowanym. Posiada on dwie diody sygnalizacyjne LED. Jedna z nich sygnalizuje obecność napięcia zasilania programatora, druga zaś sygnalizuje komunikowanie się programatora z komputerem PC lub z układem programowanym. Na płytce programatora USBasp możemy znaleźć trzy złącza dwupinowe ze zworkami uaktywniającymi następujące funkcje:
- Zworka JP1 pozwala zasilić układ programowany napięciem zasilajacym programator (napięcie pobierane z USB) dzięki czemu programowany układ nie wymaga swojego zasilania.
- Zworka JP2 odpowiedzialna za wgrywanie firmware do programatora. Umożliwia ona upgrade oprogramowania zawartego w programatorze.
- Zworka JP3 umożliwia zmiejszenie prędkości programowania dla wolniejszych układów.
Programaotr USBasp wyposażony jest w jedno złącze USB wykorzystywane do komunikacji z komputerem oraz jedno złacze dziesieciopinowe ISP do komunikacji z układem programowanym.
Poniżej przedstawiono schemat ideowy programatora USBasp.
Programator USBasp pozwala zaprogramować wszystkie urządzenia w których mamy możliwość programowania w standardzie ISP. W celu upewnienia się że uda nam się zaprorgamować dany układ należy zajrzeć do dokumentacji programowanegu układu czy posiada on możliwosć zaprogramowania go przez szeregowy protokół ISP.
Sposób uruchomienia i programowanie programatorem USBasp
Po prawidłowym złożeniu układu i polutowaniu płytki programatora mozemy przystąpić do jego uruchomienia. Aby uruchomić programator i zaprogramować swój pierwszy układ mikroprocesorowy należy przejść przez kilka ważnych kroków.
- Podłaczamy programator USBasp odpowiednim kablem do portu USB komputera. Pierwszym zdrowym objawem powinno być zaświecenie diody sygnalizującej obecność napięcia zasilania programatora. Należy pamiętać aby kabel nie był zbyt długi gdyż w zależności od wykonania płytki pojenmości ścieżek i samego kabla przy zbyt dużej jego długości możemy spotkać się z efektem zakłóceń lub całkowitym brakiem komunikacji pomędzy komputeream a programatorem. JA używam kabla o długości 1 metr i nie mam problemów z programowaniem jednak przy moim projekcie płytki i kablu 3 metrowym miałem poważne problemy z programowaniem i prawidłowym wykrywaniem programatora USBasp przez windows.
- Instalacja sterowników. Pobieramy ze strony http://www.fischl.de/usbasp/ sterowniki USB do programatora aby system windows mógł prawidłowo zinterpretować podłączany przez nas programator USB (proces instalacji sterowników ze zdjęciami zostanie zamieszczona w późniejszym czasie). O ile w windows XP instalacja jest standardowa i nie ma potrzeby wykonywania żadnych dodatkowych czynności aby nasz programator był prawidłowo wykrywany przez system to w nowych windowsach takich jak 7 należy wyłączyć sprawdzanie cyfrowych podpisów sterowników przy uruchamianiu systemu gdyż zostaną one zablokowane.
Uwaga!!!
Jeśli używasz windowsa 7 powinieneś pamiętać że sprawdza on cyfrowe podpisy sterowników dla urządzeń a USBasp nie posiada sterowników podpisanych cyfrowo więc aby prawidłowo pracować z tym programatorem na nowych windowsach takich jak 7 należy przy uruchamianiu systemu wfisnąć przycisk F8 i wybrać z menu opcje aby windows obsługiwał sterowniki bez podpisów cyfrowych i ich nie sprawdzał. Uruchomienie w taki sposób windowsa pozwoli na bezproblemową komunikacje i zainstalowanie się programatora w systemie.
Przy prawidłowo zainstalowanych programatorze USBasp w Menadzeże Urządzeń będziemy widzieli urządzenie USBasp jak na rysunku poniżej.
Jeśli sterownik zostanie zablokowany lub połączenie pomiędzy komputerem a programatorem jest niewłaściwe lub został zastosowany zbyt długi kabel w systeme pojawi nam się niezidentyfikowane urządzenie jak na rysunku poniżej.

- Wybór oprogramowania.
Ja ze względu na bezpłatność i wygodę (kompilator wraz z programatorem) wykorzystuje do programowania mikroprocesorów mikrokontrolerów pakiet WINAVR. Posiada on kompilator c++ wraz z debugerem oraz wykorzystuje bardzo popularny konsolowy moduł programujący AVRdude. Opis programowania powyższym pakietem opisany szczegółowo będzie w dziale "Programowanie -> Jak zaprogramować" lub "Mikroprocesory -> Jak zaprogramować".
- Konfiguracja programatora w WinAVR
dsasdasdasdasd
- Programy obsługujące USBasp
Programami które obsługują ten programator są między innymi
- AVRDUDE obsługuje USBasp od wersji 5.2.
- BASCOM-AVR obsługuje USBasp od wersji 1.11.9.6.
- Khazama AVR Programmer aplikacja na Windows XP/Vista do USBasp i avrdude.
- eXtreme Burner - AVR aplikacja Windows do USBasp bazująca na USB AVR programmers.
Jak zaprogramować własnoręcznie zrobionego USBasp
Aby zaprogramować własnego USBasp należy przede wszystkim dysponować programatorem ISP dowolnej konstrukcji. Nnastępnie należy
CDN
22-gru-2024 20:32:11 CET
© mikroprocesory.info.pl@gmail.com 2013.






